• Dienstleistungen
  • Referenzen
  • Kontakt
  • Aktuelles
  • Mitglieder
  • Über uns
  • Jobs
  • AGB
  • Impressum
  • AGB
3. November 2025

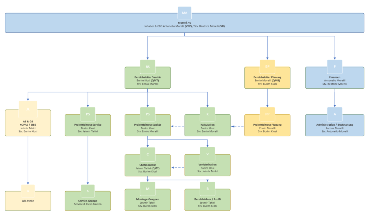
Organigramm 2025

Allgemein
Morelli AG Geissensteinring 41 6005 Luzern
041 360 01 88 info@sanitaermorelli.ch
    • Impressum
    • AGB